北京大学政府管理学院“数字+政管”建设汇览
2022年是北京大学“数字与人文年”。政府管理学院积极落实学校发展要求,将“数字+政管”列为新的学科增长点之一,在本科专业下增设“数字治理”方向,加快推进政治学和公共管理学学科建设。
多年来,学院在“数字”领域与时俱进,开拓新方向新方法,组建多个研究团队,打造多个政产学研合作平台,在基础数据资源开发、计算社会科学研究、数字治理政策研究等领域产生了一批重要成果,现通过“数字汇览”方式对相关成果加以总结梳理。
数字+政管 数字汇览

一、基础数据资源开发
二、计算社会科学研究
三、数字治理研究
四、平台建设
一、基础数据资源开发
挖掘、梳理和总结中国材料、中国数据和中国经验,已经或正在开发多个数据库、政策库、案例库。
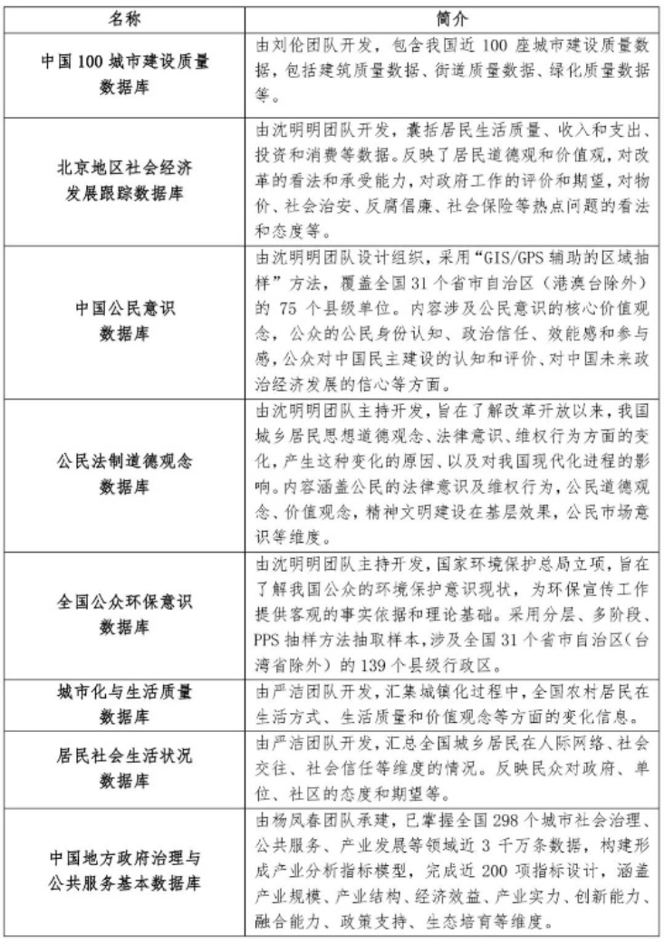
(一)数据库

(二)政策库
中国医改政策库
由黄璜团队开发,涵盖从1952年至2021年期间的医药卫生领域政策共计11688条。

中国医保政策库
由曾渝团队开发,收集了各省、地级市出台的医保相关政策文本和民意诉求文本,通过分析合成医保用户供求关系指数。

中国住房政策库
由张波团队负责,追踪了全国70个大中城市住房政策文本,将相关政策及其绩效的关联可视化,并初步构建起城市住房政策有效性评价体系。

(三)案例库
中国政府创新数据库
由俞可平团队负责,包括百余个创新项目实地追踪调查积累的大量一手资料,并完整收录了中国政府创新的各类科研文献资料。具有长时间段、大规模和多层次的特点,能够反映中国政府创新整体状况。

环境污染群体性事件案例库
由杨立华团队负责,收集、甄选和整理有关我国环境污染群体性事件的案例,基于事件性质和特征等,搭建案例资料库的框架结构,为学术研究、政策分析提供支撑。

污染地域分布图和类型分布图

案例数据框架及筛选标签节选
中国当代社会矛盾冲突数据库
由杨立华团队负责,结合广泛搜集的各类资料与实地调研观察结果,系统整理我国当代社会矛盾冲突案例资料,分门别类建立相应案例库,目前资料已近百万字。
学院与国内大数据领域著名独角兽企业百分点公司合作,正在建设学院统一的数据资源共享平台,为各研究团队开发、存储、浏览、分析数据资源提供便利。待条件成熟后,平台将扩大数据共享范围。
二、计算社会科学研究
(一)社会仿真与计算实验
土地利用格局演变模拟系统
薛领团队基于Agent-based Modeling(ABM)、元胞自动机(CA)、人工神经网络(ANN)等方法,开发“国土空间格局演化模拟与优化系统”。该系统可以模拟预测中长期内,在不同区域发展战略情景下,各空间尺度的国土空间格局演化的微观机制和动态过程。目前,该系统已完成对中国边境地区、京津冀城市群、云南省等区域的国土空间格局演化模拟,并为地区国土空间格局的优化提供科学支撑和政策建议。

基于ABM的土地利用模拟平台

基于CA的土地利用模拟和“双评价”修正技术路线
智慧城市政策与治理模拟研究
张洪谋基于ABM方法对智慧城市政策与治理开展模拟研究。目前主要研究领域涉及共享出行、无人驾驶等。他与合作者共同完成的多篇英文论文均发表在交通领域的国际顶级期刊Transportation Research Part A: Policy and Practice,Transportation Research Part C: Emerging Technologies上,并入选Web of Science高被引论文,被Science Daily,Geospatial World等媒体报道。

成果示例:关于公交卡全国互联互通的研究
高精度城市人群行为模拟模型
刘伦构建了高精度城市人群行为模拟模型,可以为城市进行复杂系统政策的模拟和评估提供仿真平台。她的相关成果连续发表在SSCI一区期刊Cities,影响因子位列城市研究领域第二。

模拟模型界面
社会合作演化仿真研究
黄璜利用ABM方法研究大尺度社会合作的演化,获得国家社科基金资助,成果发表在国内一流期刊,在科学出版社出版专著《合作的逻辑:一种演化模拟的视角》。

(二)数据科学应用(大数据)
海量中文文本的知识挖掘
黄璜与合作者利用文本大数据分析方法,对海量中文文本进行知识挖掘,形成对政治学和公共行政学传统议题的创新研究,并有多篇论文在英文SSCI期刊发表,其中SSCI一区期刊Public Administration Review影响因子位列公共行政领域前二。

中国数字乡村建设评估
刘伦与合作者完成的《中国数字乡村建设报告2021:基于媒体大数据的评估》针对当前全国数字乡村建设需求,通过以主流媒体大数据为依据的评估方法,提供覆盖全国并细化至地级行政单位的数字乡村建设进展评估,可为各地相关工作提供及时参考。

基于大数据的城乡治理与规划研究
刘伦综合多学科方法,评估城市夜间活力状况,并解析内在影响机制,相关课题《基于“空间-行为”时序大数据的城市片区功能混合与夜间活力关联机制及规划政策研究》获国家自然科学基金支持,为相关政策制定提供支撑。同时,将大数据分析技术引入农村治理研究,对农民生产生活行为规律与典型农村治理政策影响展开评估,相关成果发表在SSCI一区期刊列为“下载量最高论文”之一。

相关成果示例
基于大数据的中国城市建设质量评估研究
刘伦团队将人工智能方法引入城乡治理研究中,基于新型数据与跨学科技术,提出了一系列智慧城乡感知、模拟及治理方法;基于人工智能与空间计算,开发了一整套城市空间环境精细化监测与评估技术。这是在国际上较早将人工智能技术引入城市空间环境监测的评估研究。

中国城市建设质量评估示例
城市治理大数据与平台研究
沈体雁团队应用多尺度地理加权回归(MGWR)方法,基于2017年中国流动人口动态监测调查数据(CMDS),从社会经济外部性、文化和习俗差异以及移民群体差异三种潜在机制出发,解释外来务工人员感知接受度地理分布异质性。相关研究论文在城市研究领域SSCI一区杂志Cities上发表,为制定有针对性的外来务工人员治理政策提供了参考。

论文发表

影响因素空间异质性的潜在机制
三、数字治理研究
学院教师在数字政府、智慧城市、数字乡村等相关领域开展理论与政策研究,在学术界产生了较大影响,并长期为国家和地方相关政府部门提供政策支撑。
电子政务研究院系列研究

成果示例:基于国产密码的安全电子支付体系及标准研究
杨凤春团队长期从事政府改革、数字化转型、产业升级、城市大脑等领域研究,积累了丰富的研究成果。参与科技部重点研发计划等重大项目,面向中央部委和地方政府提供相关研究支撑,承接包括联合国开发计划署(UNDP)、欧盟(EU)、世界银行(WB)等国际组织和机构委托的研究课题。
数字中国发展情况调查
黄璜团队主持了中央网信办委托的“数字中国发展情况(2021)”全国调查。该调查基于“中国政府网(www.gov.cn)”发布,形成数字中国公众感知数据库。
黄璜团队还主持了对全国数字乡村试点的评估工作,参与了中央网信办“数字中国发展指数”和《数字中国发展报告(2021)》的编制工作等。

政府数字化转型研究报告

黄璜团队公开发布的“政府数字化转型”系列报告在政府、学界和业界产生重要反响,并获重要批示。报告选择来自广东、上海、浙江、湖北、河南、陕西等地的典型案例,围绕党建、乡村振兴、社会治安、综合执法、疫情防控等治理场景,全面总结了数字政府平台化建设和数字化协同治理的实践模式。
城市数字化转型研究
沈体雁团队通过《城市治理大数据支撑体系顶层设计》《城市管理大数据建设实例化应用场景研究》《北京市联合执法信息平台数据梳理与平台构建研究》等研究课题,为住房城乡建设部、北京市等部委和地方政府提供有关城市综合管理服务平台、城市治理大数据、数字治理规划等研究支撑。
政府机关运行保障数字化转型
黄璜团队主持国管局委托的机关运行保障数字化发展情况全国调查、机关事务信息化“十四五”规划评估等课题,完成《机关事务信息化工作“十四五”规划研究报告》,为国管局政策规划与制定提供研究支撑。
四、平台建设
(一)学科平台建设
学科建设
2021年政府管理学院 “数字政府方向建设”成功获批教育部新文科研究与改革实践项目,该项目由院长燕继荣教授主持。基于该项目,学院申报的“政治学与行政学(数字治理方向)”本科项目已经成功获批,将于2022年9月启动招生。
实验室建设
学院响应北京市建立高等学校“高精尖”创新中心的战略规划,于2019年底设立“北京大学政府大数据与公共政策实验室”。实验室以跨学科研究为宗旨,建立三大发展方向,分别面向政府治理、社会治理、城市治理等成功启动系列项目。与此同时,实验室与北京市教委、北京市体检中心等机构达成初步合作意向,计划以实验室为研究平台,就北京急需重大政策课题展开深入研究。

(二)校地合作
围绕习近平总书记关于“把毕节试验区建设成为贯彻新发展理念的示范区”和“乡村振兴开新局、数字经济抢新机”等系列重要指示精神,学院与贵州省毕节市政府签订战略合作协议。
政府管理学院将对毕节市政府数字化转型工作提供指导,并协助毕节市培养数字化治理人才。双方将在平台基地共建、人才双向交流、经验成果总结展示、支持地方建设等领域建立起深度持久的战略合作伙伴关系。

(三)校企合作
北大-开普云“数字化转型”联合实验室
经学校批准,黄璜团队牵头学院与开普云信息科技股份有限公司成立的校企联合实验平台,致力于探索产学研互动机制、推进学院研究成果转化,将通过组织完成课题研究、建设学术交流平台、培养高水平人才、推广学术研究成果等多种形式,服务政府数字化转型和数字经济发展。合作方“开普云信息科技股份有限公司”是由校友创办、在科创板上市的高科技公司,分五年投入1000万元建设联合实验室。

联合实验室签约现场
百分点科技合作协议
北京百分点科技集团股份有限公司是由校友创办的国内大数据行业知名独角兽企业。政府管理学院与百分点科技将在数字政府和数据智能领域开展联合研究,共同探索技术及应用创新、人才培养、实习基地共建,推动数据智能技术在政府治理、社会治理、城市治理、应急管理等领域的学术应用与研究创新,为政府宏观决策和数字化建设提供决策支持,并促进相关领域的国际交流与合作。

北大政管与百分点科技签署战略合作协议
今后,政府管理学院将继续以“数字+政管”为引领,服务国家战略需求,搭建促进学科交叉、凝聚学术队伍的研究平台,推动相关学科学术交流与合作,满足政府对数字治理发展的重大科研需求,为新时代国家治理能力创新、实现科研成果转化、服务各级政府数字化转型孜孜不倦、砥砺前行。
阅读次数:
