北京大学政府管理学院

SCHOOL OF GOVERNMENT PEKING UNIVERSITY

喜报

     

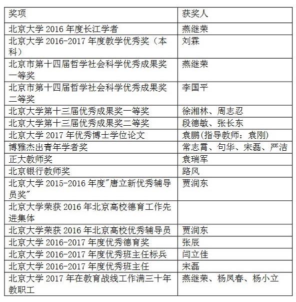
      学校为庆祝2017年教师节,将2016-2017年度荣获北京大学各奖项的集体、教师、个人名单汇总成《光荣册》,以下为政府管理学院师生获奖情况摘录,恭喜各位获奖者!



123.jpg


阅读次数:
回到 顶部